中国股权专家何树林:企业双重股权结构安排及案例
企业双重股权结构安排及案例
在我国资本市场多年稳健发展的推动下,国内公司的股权结构逐渐褪去单一性的色彩,企业融资途径及方法也开始趋于多样化,越来越多的企业开始寻求围绕股权、围绕所有权为标的融资途径,这将使企业在不提高资产负债率,不加大财务风险的情况下,帮助企业获得发展所需要的资金来创造公司价值,并且提高企业竞争力和品牌知名度。但是与此同时,在当前盛行的传统“同股同权”治理结构下,面对资金的融入,企业的股权和控制权必然会受到影响,会出现同步稀释的现象,同时也限制了融资规模。公司的控制权与公司的所有权、公司的投资人和创始人之间会存在一系列博弈。一方面,企业需要外部资金的注入,另一方面,企业的原始股东或是创始人也不愿意放弃企业的控制权,且企业的长期发展和稳定也需要创始人团队的经营管理。为了避免控制权的弱化或丧失,企业创始人或原始股东通常采用特殊的制度安排,通过对股权结构的设置,引起治理结构的变化,希望以改进公司治理模式的方式,保证他们对企业控制权的把握,不受融资发展的影响,而双重股权结构的安排与设计,就是基于此发展的。
壹
相关概念
(一)同股同权
我国《公司法》(2018年修正)第126条规定“股份的发行,实行公平、公正的原则,同种类的每一股份应当具有同等权利。同次发行的同种类股票,每股的发行条件和价格应当相同;任何单位或者个人所认购的股份,每股应当支付相同价额。”这便是“同股同权”的由来,“同股同权”即是指同一类型的股份应当享有一样的权利,其强调的是股东之间的法律地位、权利的平等,没有优劣、多少、高低之别。
(二)同股不同权
“同股不同权”,是指持有相同股份的股东,对公司享有不同的表决权、监督权或资产收益权。其中,从公司控制的角度而言,主要是指股东之间表决权的不对等。
我国《公司法》第4条规定:“公司股东依法享有资产收益、参与重大决策和选择管理者等权利。”据此,应从表决权和分红权这两种股东核心权利角度来看有限责任公司和股份有限公司的“同股不同权”问题。
1.有限责任公司的“同股不同权”
(1)表决权
《公司法》第42条规定:“股东会会议由股东按照出资比例行使表决权;但是,公司章程另有规定的除外。”显然,在有限责任公司中,股东按照出资比例行使表决权是法定意义下的常态,但是,《公司法》允许有限责任公司章程对此作出不同的规定,而且章程规定优先于法定。这一点正是有限责任公司人合性和股东意思自治的充分体现。
这里值得关注的有以下两点:一是有限责任公司股东表决权是按照股东出资比例确定的,而且是按照股东认缴出资比例确定的,这与分红权中依据实缴出资比例有所不同;二是在有限责任公司中,股东之间完全可以通过公司章程的条款设置在表决权上实现“同股不同权”,虽然张三和李四两个股东各持有公司50%股权,但两人完全可以通过公司章程规定张三拥有公司100%的投票权,而李四并不享有任何投票权。
(2)分红权
《公司法》第34条规定:“股东按照实缴的出资比例分取红利;公司新增资本时,股东有权优先按照实缴的出资比例认缴出资。但是,全体股东约定不按照出资比例分取红利或者不按照出资比例优先认缴出资的除外。”
可见,有限责任公司对于分红权的规定类似于表决权,都是“约定优于法定”的制度设计。值得特别关注的是,有限责任公司股东是按照“实缴的出资比例”分取红利,而并不是认缴。在公司各个股东实缴期限不同的情况下,该项规定尤为值得关注。当然,《公司法》仍然赋予了各股东之间通过约定作出例外规定的权利;换而言之,在有限责任公司中,股东的分红权同样可以通过约定来实现“同股不同权”。张三和李四各持有公司50%股权的情况下,两人完全可以约定张三可分得90%的红利。

2.股份有限公司的“同股不同权”
(1)表决权
我国《公司法》对于股份有限公司施行的是“同股同权”的基本原则,并不认可不同投票权的双重股权架构。《公司法》第103条规定:“股东出席股东大会会议,所持每一股份有一表决权。”同时,第126条规定:“股份的发行,实行公平、公正的原则,同种类的每一股份应当具有同等权利。”如果在股份有限公司的表决权中设定“同股不同权”的约定,将因与《公司法》基本原则相抵触而导致无效。因此,股份有限公司不同于有限责任公司,在表决权方面必须严格遵守“同股同权”的基本原则。
(2)分红权
对于股份有限公司股东的分红,《公司法》第166条规定:“公司弥补亏损和提取公积金后所余税后利润,有限责任公司依照本法第三十四条的规定分配;股份有限公司按照股东持有的股份比例分配,但股份有限公司章程规定不按持股比例分配的除外。”
综上,针对有限责任公司和股份有限公司的分红权规定,《公司法》第34条规定了有限责任公司全体股东有权“约定不按照出资比例分取红利”,《公司法》第166条也规定了股份有限公司章程可以规定“不按持股比例分配”。可见,股利分配的标准要把握“平等原则”,但是,《公司法》同时对分红作出了“约定优于法定”的灵活性变通规定。
“同股不同权”的双层股权架构设计,可以满足公司创始人对公司资本治理结构的设计需求,让他们在公司进行股权融资后,在不持有公司大多数股份的情况下,仍能保持对公司的控制权。但与此同时,这种双层架构设计挑战了《民法》的平等原则和《公司法》最基本的“同股同权”原则,与保护股东原则相悖。在满足资本治理结构的设计需求与股东平等权利保护之间如何找寻到平衡,这是值得深思和研究的话题。
同时,2018年8月,证监会官网公布的对十三届全国人大一次会议第2490号建议的答复中对关于修改《公司法》中“同股同权”、“一股一表决权”等规定,写到:
“同股不同权”问题情况较为复杂,不同的企业有不同的投票权差异安排,有的属于针对董事会提名权的特别安排,有的属于同种股份投票权不同,有的属于类别股份。从本质上来说,这些都属于对公司治理作出的特殊安排。我国《公司法》第一百二十六条确立了“同股同权”原则,其第一款规定,“同种类的每一股份应当具有同等权利”。但这一规定确立的“同股同权”原则是基于“同种类”的股份而言,对于不同种类的股份可以设置不同的权利。因此,《公司法》第一百三十一条规定,“国务院可以对公司发行本法规定以外的其他种类的股份,另行作出规定。”实际上已经为公司发行不同种类、享有不同权利的股份留出了空间。根据上述规定,国务院于2013年出台了《关于开展优先股试点的指导意见》(国发〔2013〕46号),为“优先股”的发行、交易提供了相应安排。在我国境内设立的股份有限公司,其公司治理、股权结构等应符合我国现行《公司法》等法律法规的相关规定。
3.具有“不同权”特征的优先股
优先股是享有优先权的股票。股东获取固定股息,享有对公司剩余财产的有限分配权,但没有股东会、董事会选举与被选举权,一般没有股东会表决权。优先股是与普通股相比,其表决权与分红权的设置存在差别,是一种体现“不同权”特征的安排,其本身是另外一种类别的股票,已经超出了“同股”范畴。由于优先股中对表决权的限制在一定程度上缓解了发行新股产生的控制权稀释问题,因此本文也将优先股纳入了进来。
优先股股东的表决权是受限的,一般不出席股东大会会议,除非发生:修改公司章程中与优先股相关的内容、一次或累计减少公司注册资本超过百分之十;发行优先股;公司合并、分立、解散或改变公司形式等情形时才具有表决权。发行优先股,不会影响企业日常经营决策活动,有利于控制权的维持。
但是优先股发行条件苛刻,仅能上市公司和非上市公众公司(符合条件的股份有限公司),并且发行总额不能超过普通股总数的50%。目前来看,优先股无法直接通过SPV公司发行。PPP项目中的股权转让锁定期使得其与股份有限公司自由转让股权的特征相悖,因此SPV公司多为有限责任公司。这就没有了优先股的发行基础,除非后期股改。
4.双重股权结构
双重股权结构也称为二元股权结构、双重股权制,是一种通过投票权和分红权分离而对公司实行有效控制的有效手段;是企业面对公司治理的改革、完善需求而萌生的治理手段,是一种打破“同股同权”规则,针对公司股权结构设计的新制度,从另一个角度来说,就是“同股不同权”的主要体现形式。
区别于同股同权的制度,在双重股权结构中,股份通常被划分为高、低两种投票权。高投票权的股票每股具有2至10票的投票权,主要由高级管理者所持有。低投票权股票的投票权只占高投票权股票的10%或1%,有的甚至没有投票权,由一般股东持有。作为补偿,高投票权的股票其股利低,不准或规定一定年限,一般3年后才可转成低投票权股票,因此流通性较差,而且投票权仅限管理者使用。因此,双重股权结构实质是高投票权股东通过让渡部分或全部分红权以获得更多表决权的制度安排。
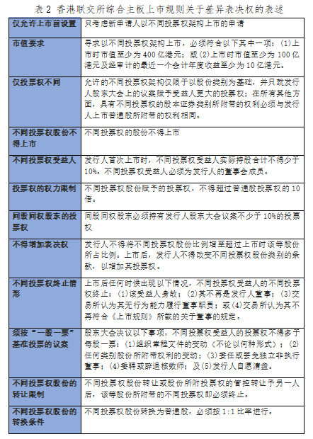
(1)香港联交所关于同股不同权的上市规则
2018年4月,香港联交所正式发布主板上市规则第119次修订(《新主板上市规则》),允许具有不同投票权架构的公司上市。部分规定如下:

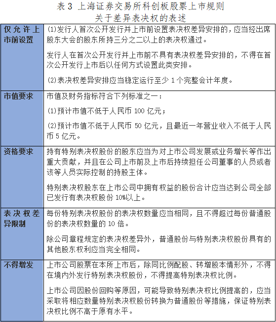
(2)上交所科创板关于“不同投票权”的上市规则(征求意见稿)
2018年9月18日,国务院发布《关于推动创新创业高质量发展打造“双创”升级版的意见》(国发〔2018〕32号),明确提出“推动完善公司法等法律法规和资本市场相关规则,允许科技企业实行“同股不同权”治理结构。”
2019年1月30日,上交所发布《上海证券交易所科创板股票上市规则(征求意见稿)》,其中就“表决权差异安排”作了专门规定。




相比优先股,表决权差异性安排不必发行新类型股票,而是通过公司章程赋予同类型股票不同的权利,以实现“同股不同权”“表决权与分红权”的分离。科创板允许科技企业设置同股不同权(以下称之为表决权差异安排)的制度安排,但也设置了严格的限制条件,例如:
1)表决权差异安排需要公司在首次公开发行并上市前完成,上市后不能再设置。
2)除表决权存在差异外,普通股份与特别表决权股份具有的其他股东权利应当完全相同;分红权的相同使得普通股份的吸引力变差,不利于公司的股票发行认购。
3)上市后公司不得提高特别表决权股票的比例,灵活性较差,不一定能适应公司的发展需求。
由于“同股不同权”股权结构的代理成本较高,持有特别表决权的股东容易利用控制权谋取私利,损害其他股东的利益,国内对于这种股权安排仍持谨慎态度。加之目前国内信息披露机制尚不完善,投资者保护制度不健全,相应法律法规尚不齐全,目前的科创板的双重股权结构安排仍在起步阶段。
做股权,找树林
如果您的企业有任何股权设计、股权布局、股权激励方面的问题,
欢迎您随时咨询专业股权顾问 林老师18578460305
长按添加微信



