深圳股权激励专家:上市公司如何做股权激励?
股权激励对于资本市场及企业来说并不陌生,是激励公司核心高管和骨干,让企业的未来发展与激励对象利益长期绑定的一种常用手段。对于非上市公司股权激励来说,法律法规约束较少,其设计主要依赖于实务的需求,机制和方式较为灵活多样。但是对于上市公司股权激励来说,监管机构出台了明确的约束性政策,目前仅有限制性股票和股票期权两个品种,设计首先需要满足相关监管要求。
针对上市公司的股权激励,我国与之相关的监管指导,已从十几年前的探索阶段逐渐走向成熟。其中,2005年12月证监会发布了《上市公司股权激励管理办法(试行)》,首次对上市公司实施股权激励计划的基本要求、实施程序和信息披露等内容作出要求;2008年3月以来,证监会又陆续发布了3个股权激励相关事项备忘录和2个监管问答,进一步完善并公开了股权激励备案标准;2016年7月,证监会发布第126号令《上市公司股权激励管理办法》,正式对上市公司实行股权激励以及个人参与股权激励的限制性条件等内容作出规定。
一、上市公司股权激励现状分析
1.上市公司股权激励发展回顾
股权激励通过授予经营者本企业的股份使其与公司所有者成为利益共同体,使受激励者能够转变身份,以股东的身份参与企业管理决策,致力于企业的长远发展,通过实施科学管理,努力工作,利润同享,风险共担,使股东财富最大化,是公司以股票为标的对其董事、高级管理人员、核心员工及其他人员进行长期激励的一种方式。
股权激励起源于20世纪50年代的美国。20世纪60年代,美国硅谷实现高速发展,其中对公司核心管理和技术人员进行股权激励发挥了至关重要的作用。在欧美这些成熟的资本市场,金融机构高管的薪酬大多以股权或期权的形式发放,现金形式发放的只有一部分,这使得受激励的员工更倾向于立足公司未来的发展。在薪酬的决定机制上,尤其美国金融危机后在薪酬发放时,更多强调与实际账面价值的关联性。根据吕长江等(2011)研究显示,美国20世纪末排名前1000位的公司中,对经营管理层授予股权激励的高达90%,且股权收益与其总收入的占比从1976年的不到20%上升到2000年的50%,对于强生、通用等这类型大公司的股权收益甚至达到经营管理层收入的95%以上。
20世纪90年代初,我国引入股权激励制度,并逐步发展、成熟起来。当前我国的股权激励模式以股票期权为主,其次是限制性股票。2005年我国进入股权分置改革时代,相继出台了一系列的股权激励法规规范,为股权激励营造了一个良好的法律环境,现在上市公司实行股权激励的企业也越来越多。
2.当前我国上市公司股权激励的具体实施现状分析
企业选择股权激励的动因取决于多种内外部因素。外部因素主要是行业竞争,内部因素主要包括完善的公司治理结构、公司特征等。
中国上市公司现在仍处于市场化转轨的阶段,尽管股权分置改革取得阶段性胜利,中国证券市场也在短短二十多年的时间里取得了高速发展,但中国的证券市场仍然稚嫩、不够完善,上市公司的股票价格和其真实业绩存在一定偏差。上市公司治理结构也还不完善,需要进一步厘清股东和经营管理者之间的界限,而公司治理一旦得不到强有力的支持和支撑,股权激励计划就很容易流于形式。当前的股权激励机制,短期被当作概念来炒作,长期不一定有助于公司业绩的上升,反而可能拖累上市公司业绩和股价。在这种情况下,实施股权激励不仅不能反映股权激励对象付出与回报的相关性,还有可能进一步加剧股东和经营管理者的信息不对称。这为操纵股价、套现获利提供了可能空间,成为个别利益体谋取私利的寻租工具。而监管制度的不完善,一定程度上也会加剧这种寻租行为,而给投资者尤其是中小投资者的权益造成侵害。根据同花顺数据显示:2015年1月份以来,464只股权激励概念股无一下跌,平均涨幅达到145%,其中更有275只股票股价翻倍。
在如今激烈竞争的市场环境中,如果企业所有者不主动放弃一部分利益,扩大股权持有人范围,以增强企业凝聚力,就可能减弱或丧失发展的良机。所以,要在这场竞争中生存下来,企业更应从留住人才、长期获利等方面来考虑问题,这就需要选择股权激励方式。股权激励可以从根本上改善公司治理结构,健立健全有效的相互制衡、相互监督的管理机制,有助于打造一支诚信进取、团结协作的经营团队,让员工更关注企业的长远发展,使所在企业产生一股凝聚力,减少内耗。
二、我国上市公司股权激励计划存在的问题
1、股权激励相应的考核不完善
股权激励的授予对象一般为企业的关键人员,具体包括董事会成员、高级管理人员、核心技术人员等。这类型人员个人工作能力强,且专业能力强,对公司的经营管理很重要且具有较大影响力,会为公司做出持续性的贡献。但股权激励若未设定好考核条件,可能会导致严重的寻租行为。因此,绩效考核是实施股权激励制度的基本前提和重要内容。
目前,我国上市公司业绩考核侧重于传统的业绩评价标准,非财务指标涉及较少,但使用净资产收益率和净利润增长率等财务指标不能全面、准确地反映出经营者的业绩情况和工作成效。如股票期权将经营管理者的利益与未来股票价格高低相挂钩,那么企业的经营管理者就会增加对股价的关心程度,甚至对股价的关心程度会远超对业绩的关心程度。因为如果未来企业的股票价格越高,经营管理者按照原来设定的固定行权价格行使股票期权取得的收益也就越大。一旦提升业绩对股价的影响不佳或刺激作用不大时,经营者有可能会“钻空子”,采取其它方法来人为“操纵”股价,刺激股票价格的上涨,以达到其个人利益最大化的目的。由于企业经营业绩的提升与股票价格的上涨之间并不同步,一个股票价格的上涨不仅仅取决于企业经营业绩的好坏,还取决于多种因素,比如市场整体趋势的发展方向,上市公司的分红送股情况,实力机构资金的介入,概念题材的作用以及市场行情的主流热点等。这些因素都会影响股票价格的涨跌,某些因素甚至比经营业绩的影响更大。
2、股权激励范围过于宽泛
随着企业竞争的激烈和管理人才的争夺,各企业为了合理激励管理人员和核心技术人才等关键员工,纷纷推行了各种模式的股权激励机制,以促使经营者勤勉尽责地为公司的长期发展服务。然而,在进行股权激励时,若公司未取适当集中的原则,而是对大范围的人员进行普及性股权激励,则激励的效果就会很差。因为用于股权激励的股数一定,那么激励对象的数量越多,每个人分配到的数量就越少,这对员工而言就变为一种“福利”而不是“激励”。而且简单的财务指标可能会带来诸如短期行为、高风险经营、甚至人为篡改财务结果等诸多负面影响。
三、完善上市公司股权激励的对策和建议
虽然上市公司实施高管股权激励具有重要的现实意义,但我国上市公司在具体实施过程中仍存在诸多问题阻碍了其功能的充分发挥,因此需要再采取积极的措施,在实践中不断完善股权激励的方式方法。针对上述现状和存在的问题,建议从以下方面采取措施:
1、保护中小股东的权益
从董事会结构上来看,主要包含代表中小股东利益的独立董事、代表大股东利益的非执行董事和执行董事。独立董事的职责是对经营层的行为进行监督,而独立董事和股权激励都是降低代理成本的方法,彼此之间具有互相替代的作用。所以独董比例越高,对高管的监督就越强,对经营者进行股权激励的动机就比较弱。而非执行董事的职责主要是对经营层的行为进行指导修正,相比执行董事而言,其更能代表股东的利益。我们应当加强独立董事制度在上市公司中的作用,对公司经营管理者的行为做出独立、审慎的判断,确保其能够独立于管理层,便于直接、有效地作用于公司的治理与规范运作,积极促进上市公司内部的协调、平衡、监督和制约,推动股权激励的有效实施。
监管部门应加强股权激励机制的引导和指引。2011年以来,限制性股票方式日益盛行、大有后来居上之势,为减少和堵住经营管理层从中牟取暴利的漏洞,切实保护中小股东利益。由于其授予的行权价格仅为市场价格50%,更便于激励对象谋利,这对只能以市价买入的中小投资者严重不公平,明显损害了中小投资者的利益。监管部门应对此加以限制,规定更严格的绩效考核条件,加大非财务指标的权重,设置更长的解锁期,遏制上市公司经营管理层过分自利倾向和投机行为。
2、为股权激励提供必要的配套制度保障
(1)改进公司治理结构
公司要顺利实施股权激励,需要完善公司治理结构为其提供环境保障。2014年底,沪深两市上市交易的上市公司为2564家。其中许多公司是通过国有企业改制上市的,存在内部人控制突出的现象,或存在内部未能有效监督、制约。为有效利用股权激励,使股权激励在中国特殊的国情下发挥其应有的激励作用,我国应该加快企业改革、公司化改造的步伐,建立健全现代企业制度,努力实现股权结构多元化,以提高股权激励制度的激励强度。同时,上市公司应当加强董事会和监事会的建设力度,加强独立董事和监事会对股权激励制度的评估、审核和监督,定期了解财务和经营状况,严控财务报表舞弊。
(2)制定科学合理的行权价格和行权条件
首先,在制定行权价格时,除了考虑相关法律法规的规定外,还必须考虑到市场行情。目前中国资本市场,股票价格的高低与公司业绩的好坏相关性不高,市场定价效率偏低。这样可以运用指数股票期权在股市暴跌的时候进行对冲。
其次,设计和实施行权条件是股权激励方案的重中之重。行权条件应该设计得科学合理,切实可行,而不是高高在上、高不可攀的,评价标准应设置为被激励对象经过努力后能够达到的,以此来激发其潜能,有效发挥股权激励的作用;同时行权条件设计又要约束得当,有效减少被激励对象的短视行为,促使其更多地关注企业的长期利益,使其利益与企业长期发展利益得到最大程度的契合,从而实现保护企业与股东自身利益、促进企业长足发展的最终目的。
(3)建立科学完善的业绩评价指标
上市公司应当以人为本,在对经营管理层和关键技术人员等激励对象进行考核评价时,应当坚持唯才是用的用人观,选择一套科学的、市场化的激励机制,评价标准是既包括财务指标也包括非财务指标在内的综合指标体系。目前,中国上市公司的考核指标侧重于单一的财务指标作为评价标准,但该指标只反应了企业的内部价值,考核范围单一、不全面,可能会导致工作向单一方面发展,出现,易造成财务报表数据虚假、不真实。而设置诸如平衡计分卡、KPI等绩效考核指标,除了从财务角度对激励对象进行评价、考量外,还会从客户角度、内部流程角度、创新与学习角度三方面来对激励对象进行全方位的评价,尤其是内部流程和创新与学习对企业未来的成功具有积极的引导作用,有效规避激励对象重视短期经营行为而不看重企业的长期发展的行为。这将更真实地体现出激励对象为公司做出的贡献,又可以调动员工的积极性和主动性。
四、股权激励基本情况介绍
上市公司股权激励,指上市公司以本公司股票为标的,对其董事、高级管理人员及其他员工进行的长期性激励。
(一)上市公司推行股权激励总体情况
1、上市公司股权激励数量统计
股权激励实施以来,上市公司发布股权激励草案数量统计表如下:

数据来源:wind咨询
2006年,《上市公司股权激励管理办法(试行)》实施,中粮地产、科达洁能、苏宁易购、同洲电子等相应政策号召,率先发起股权激励计划;但是2010年以前,由于受股票市场冷淡的影响,上市公司股权激励计划进入低谷期,每年实施的股权激励计划公告数量不足百只,十分冷清。
2010年以后,随着宏观经济的机构性调整,并购重组成为上市公司发展自身的有效方式。为提高重组整合效益,股权激励市场迅速扩张。
2016年,《上市公司股权激励管理办法》的颁布,意味着上市公司股权激励政策正式落地。股权激励得到上市公司的追捧,仅2016年实施股权激励的公告数量便达272只;2017年再创新高,达447只。
2018年,随着降杠杆继续推进,上市公司股权激励依旧保持旺盛趋势;特别是随着国企混改的深水化,国企上市公司股权激励将有望得到进一步的释放。
2、上市公司股权激励总体特征
经我方初步统计,上市公司股权激励呈现的总体特征如下:
(1)鉴于国有控股上市公司股权激励较为严格,民营控股上市公司已成为股权激励的绝对主力军;
(2)股权激励中的股票来源主要为定向发行股票,同时,股权激励所获股票并不适用减持新规中对非公开发行减持的要求。也就是说,相对非公开发行所获股票,股权激励所获股票的减持存在一定的自由空间;
(3)为了更好的激励不同层次、岗位和业务条线的人员,激励对象中除了传统的董监高人员外,核心业务技术人员占比呈上升趋势,中小板和创业板该种趋势尤为明显;
(4)在众多绩效考核指标中,以净利润增长率和净资产收益率为主。净利润增长率可以反映公司未来的增长,净资产收益率更好的体现股东的利益,可以实现更好的激励效果。
(二)股权激励优势分析
1、有效提升上市公司价值
股权激励作为上市公司中长期激励方式,对提升上市公司价值具有显著作用。根据西姆股权激励研究院报告,以2014-2016年期间实施了股权激励方案的上市公司作为样本,数据显示,实施股权激励第一年后,每股收益实现净增长的上市公司比例高达78%。
2、吸引、留住并激励人才
一方面,有效的股权激励计划能够发挥激励对象的积极性、创造性,提高激励人员的忠诚度;另一方面,20%的预留股票比例,为上市公司并购重组、吸引人才创造了有利条件。
3、约束董事、高管及核心人员
股权激励计划中明确了激励期限内董事、高管及核心人员的考核标准,有效地约束了激励对象的行为。通过建立切实有效的股权激励计划能够增强公司综合竞争力,为实现整体战略目标增加推力。
五、上市公司股权激励核心法规
据汇总,与股权激励相关的核心法规主要如下:

六、股权激励主要类型及其法规要求
(一)股权激励主要类型
1、股权激励主要类型简介
我国上市公司实施股权激励的基本方式包括股权激励与限制性股票两种,两者的具体特征如下表所示:

2、限制性股票和股票期权为市场主流模式
我方对上市公司于2017年公布的401个股权激励方案进行了研究,经统计,上市公司股权激励主要类型如下图所示:

通过上图,可以发现:
(1)限制性股票成为主流模式
在研究的401个股权激励方案中,有308个方案采用限制性股票模式,占据了市场绝对的主流,我们认为主要原因为较低的授予价格形成充足的收益空间及激励对象出资形成的资金沉淀成本两方面因素。一方面,限制性股票可以让渡给激励对象更多的收益空间,形成更好的激励效果;另一方面,激励对象出资,会形成资金的沉淀成本,即如果激励对象离职,则会出现先前出资的资金“打水漂”的局面,可以更好的绑定激励对象。
(2)股票期权数量超过混合模式
之所以出现股票期权数量超过混合模式的情形,我们认为除了股票期权定价较高的问题之外,还包括“限制性股票+股票期权”的混合模式不如单纯的股票期权更容易被激励对象所理解,从而存在一定的实施难度。
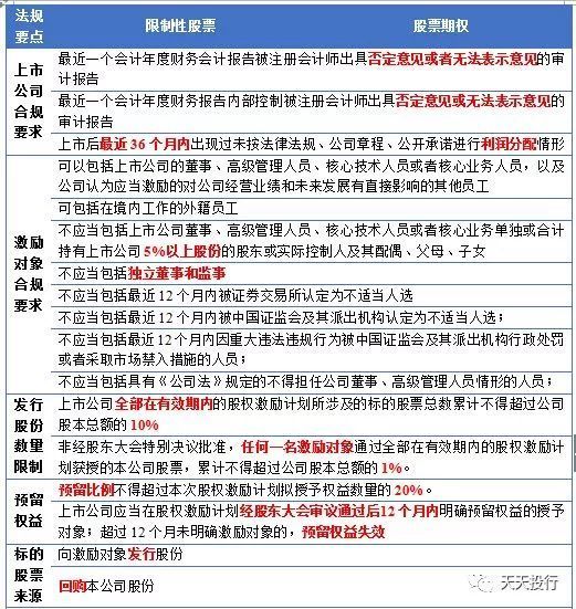
(二)上市公司股权激励法规要求
1、上市公司股权激励一般要求
根据《上市公司股权激励管理办法》,上市公司股权激励法规要求基本如下:


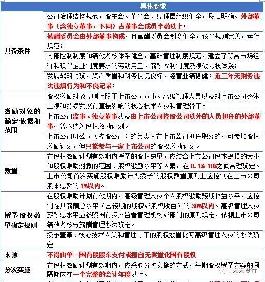
2、国有控股上市公司股权激励特殊要求
根据《国有控股上市公司(境内)实施股权激励试行办法》相关法规,为防范国有资产流失,国有控股上市公司股权激励存在以下特殊要求,具体如下:


对比上市公司股权激励的一般要求可以发现,为防范国有资产流失,现有法规对国有控股上市公司实施股权激励进行了全方位的限制。从实施条件、激励人员到授权、行权等各方面均进行了十分严格的约束,严重影响了激励对象的认购热情。可以说,国有控股上市公司目前的股权激励并不是很到位,直接导致实务中的相关案例较少。
七、上市公司股权激励实施程序
根据上文的分析,国有控股上市公司股权激励在实践中并不常见,因此,本部分将仅解析非国有控股上市公司的股权激励流程。
(一)一般程序
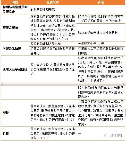
根据《上市公司股权激励管理办法》,我国上市公司实施股权激励一般流程如下:

注1:需要聘请财务顾问的两种情形:
(1)独立董事或监事会认为有必要的,可以建议上市公司聘请独立财务顾问,对股权激励计划的可行性、是否有利于上市公司的持续发展、是否损害上市公司利益以及对股东利益的影响发表专业意见。上市公司未按照建议聘请独立财务顾问的,应当就此事项作特别说明。(2)上市公司采用其他方法确定限制性股票授予价格或股票期权行权价格的,应当聘请独立财务顾问,对股权激励计划的可行性、是否有利于上市公司的持续发展、相关定价依据和定价方法的合理性、是否损害上市公司利益以及对股东利益的影响发表专业意见。
注2:(1)上市公司在发出召开股东大会审议股权激励计划的通知时,应当同时公告法律意见书;聘请独立财务顾问的,还应当同时公告独立财务顾问报告。(2)实务中,董事会决议通常与临时股东大会通知同时发布。因此,本文将其放在同一时点上是基于实务的考虑。
注3:(1)知悉内幕信息而买卖本公司股票的,不得成为激励对象,法律、行政法规及相关司法解释规定不属于内幕交易的情形除外。(2)泄露内幕信息而导致内幕交易发生的,不得成为激励对象。
(二)特殊程序
本部分特殊程序主要指的是股权激励方案获批、变更及调整的情形,具体如下:

注:上市公司股东大会或董事会审议通过终止实施股权激励计划决议,或者股东大会审议未通过股权激励计划的,自决议公告之日起3个月内,上市公司不得再次审议股权激励计划。
八、上市公司股权激励的会计处理
(一)股权激励的相关会计处理
股权激励作为“股份支付”的主要形式之一,股份支付费用应当计入管理费用,会对上市公司利润产生一定的影响。本部分将重点解析各种情形下股份支付费用的计量和确认。
1、公允价值的计量
根据《企业会计准则第22号——金融工具确认和计量》中关于公允价值确定的相关规定,上市公司应当选择适当的估值模型对股票期权的公允价值进行计算。
(1)股票期权公允价值计量方法
实践中,上市公司大多会选择Black-Scholes模型来计算期权的公允价值。在具体计算中,上市公司需要结合自身情况,选取符合自身情况的公式参数,将参数取值代入Black-Scholes数学模型,计算得出股票期权的公允价值。
(2)限制性股票公允价值计量方法
实践中,限制性股票公允价值的计算方法主要包括2011年前流行的传统算法和2011年之后的创新算法,具体如下:

为降低上市公司费用摊销的压力,减少股权激励对上市公司的业绩影响,目前市场绝大部分采用的均为创新算法。
2、股份支付的摊销
经我方分析有关实践案例,股份支付费用的摊销方法可以分为以下3种:

需要说明的是,上述3种摊销费用大同小异,仅在摊销间隔期限上存在些许差异。对于同一股权激励,按照上述3种方法计算出来的数值或存在差异,但不会太大。
3、股份支付费用的确认
在上市公司股权激励计划经股东大会审议通过之后,上市公司需要召开董事会确定授予日,按照会计准则的规定,股份支付费用从授予日开始就要进行摊销,直到期权或限制性股票等待期或解锁期满。具体如下:

(二)股权激励相关税收政策
根据股权激励税收政策,股权激励税收政策汇总如下表所示:

由上表可知,我国目前股权激励按照工资薪金所得征税。由于股权激励涉及的金额往往较高,进而适用的税率通常为45%的最高档税率。可以说,目前上市公司股权激励存在比较高的税负负担。
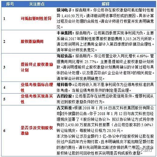
九、上市公司股权激励监管关注要点
由于目前上市公司股权激励已经无需履行“证监会备案,抄送交易所、证监局”的程序,因此,监管层对上市公司股权激励监管主要是交易所通过年报问询函对股权激励进行监管,主要关注点包括可抵扣暂时性差异、股权激励费用、提前终止股权激励计划、业绩考核指标合理性及实现真实性、是否涉及变相股权激励等。
具体案例如下表所示:

十、关于上市公司股权激励相关总结和建议
根据我们的实操经验及相关案例分析,我们提出以下影响上市公司股权激励效果的主要因素:
(一)方案去复杂化,尽量简单化
部分上市公司的股权激励方案设置的比较复杂,导致激励对象对方案的理解上存在一定的难度,引发激励对象避险情绪,从而放弃认购。股权激励的目的是为了广泛调动人员的积极性,因此股权激励设计应当简单且易于理解,从而更易于激励对象形成合理的收益预期,即激励对象可以“看的见、摸得着”的收益。
(二)限制性股票的激励效果优于股票期权
对于激励对象来说,股票期权可以不用付出任何资金成本,更易获得激励对象青睐;但是从实践效果来看,我们认为限制性股票的激励效果要优于股票期权的激励效果,主要原因为较低的授予价格形成充足的收益空间及激励对象出资形成的资金沉淀成本两方面因素决定。一方面,限制性股票可以让渡给激励对象更多的收益空间,形成更好的激励效果;另一方面,激励对象出资,会形成资金的沉淀成本,即如果激励对象离职,则会出现先前出资的资金“打水漂”的局面。
(三)对未来业绩的考虑
由于股权激励费用需要计入管理费用,因此会对上市公司业绩形成一定的冲击,尤其在加速行权时影响较大。因此,上市公司在设计股权激励规模时,不仅要考虑法规的限制,同时要考虑股权激励费用未来摊销时对上市公司的影响,尽量避免因股权激励费用的摊销而导致业绩下滑的情形发生。
此外,上市公司业绩考核的设置也应当尽量合理,不要设置虚高的业绩指标,让激励对象感觉难以实现业绩考核,直接选择了放弃,从而形成不了良好的激励效果。
(四)股权激励时点选择
如果上市公司股权激励时,公司股价正处于高位上,那么一旦二级市场出现波动,会压缩激励对象的盈利空间,降低激励对象对股权激励的期望,达不到股权激励的效果。因此,我们建议:上市公司股权激励尽量选择公司股票低迷期且法规允许的股价最低值,不仅可以提升激励对象的盈利空间,而且可以降低上市公司股份支付费用的摊销成本,降低对上市公司业绩的冲击。此外,股票低迷期发行股权激励一定程度上向二级市场释放积极信号,可能有助于公司股票尽早摆脱低迷期。
(五)股权激励实施窗口期
为避免董监高利用内幕信息买卖上市公司股份,监管层对董监高买卖上市公司股份的时间进行了较多的限制,比如上市公司定期报告公告前30日内,上市公司董事、监事和高级管理人员不得买卖上市公司股票。董监高作为激励对象时,需要规避上述不允许增持的窗口期。
需要注意的是,尽管最新的《上市公司股权激励管理办法》已经允许“上市公司启动及实施增发新股、并购重组、资产注入、发行可转债、发行公司债券等重大事项期间,可以实行股权激励计划”,但是我们建议:上市公司不要贪图在重大事项之前股价相对较低的便宜,因为在上述敏感期间推行股权激励,很容易引发监管机构质疑“存在内幕交易行为”,贪小而失大是不值得的。
十一、IPO审核中股权激励关注要点
01:股权激励方案的合规性
主要包括方案是否履行内部决策程序,是否符合《公司法》等法规;激励对象、服务期限、限售期等合规性;激励价格、定价依据及其合理性;离职辞退等处置,是否影响发行人股权结构稳定;是否有纠纷或潜在纠纷。
⭐️典型案例:深圳市美之高科技股份有限公司
反馈意见原文:“根据招股说明书,发行人员工持股平台曾存在委托持股情形。(1)请保荐机构、发行人律师核查作为间接股东的发行人员工进入发行人工作的时间、任职情况、身份背景及近5年工作经历情况,是否存在委托持股、信托持股或一致行动关系等情况。(2)请补充说明上述股权代持的清理过程是否真实、合法、有效,代持股东与被代持股东是否存在纠纷或争议,相关股权是否存在纠纷或潜在纠纷,是否符合《首发管理办法》第十三条的规定。(3)请保荐机构、发行人律师对上述事项进行核查,并发表明确意见。”
1、关于利益输送问题:公司应尽量避免向上下游的供应商及客户发放股份,否则可能会被证监会怀疑涉及利益输送。
2、关于突击入股:公司应尽量避免在提交申报材料前六个月内,发生资本层面的变动。因为新加入的股东会被视为突击入股,证监会会格外关注入股价格、原因、资金来源,同时突击入股的股东也会面临36个月的锁定期。
3、在出资方面,即员工购买公司股票的资金来源:就这一问题而言,证监会比较容易接受员工购买公司或持股平台的股权来源于员工自有资金的形式。因此,公司在设计和实施股权激励方案时,尽量不要选择借钱给员工行权的方式。
4、另外,目前原则上是不允许跨上市股权激励计划的存在,上市以前你制定的股权激励计划,必须在上市以前确权完毕,不能拖到上市以后。17号公告中有针对上市之后希望上市前的股权激励继续有效的问题的要求。根据17号公告,如果企业希望上市前制定的期权激励计划在上市后实施的,则企业需要符合以下几个要求:
第一、行权价值原则上不低于最近一年经审计的净资产或评估值。
第二、企业全部在有效期内的期权激励计划所对应股票数量占上市前总股本比例原则上不得超过15%。
第三、上市后认购股票的,应该承诺三年之内不减持,且在上述期限届满之后,董监高应该参照减持规定,每年转让所持有公司股权不超过25%,意味着在上市之前董监高所拿到的这部分股票,可能需要锁定七年的时间。
02:员工持股平台的核查及股权结构稳定性
员工持股平台通常采取合伙企业或者有限公司的模式,审核关注的要点主要包括:
第一,员工持股平台的股权结构、出资资金来源、股东身份、选定依据、工作履历、入职时间和职务、所任职务及其获得激励份额之间的关系及其合理性;是否与发行人及其控股股东、实际控制人、董事、监事、高级管理人员、发行人客户或供应商之间存在关联关系。
第二,直接、间接股东是否超过200人是非常核心的问题,企业持股平台中受激励的员工人数通常会被穿透计算,而不是一个持股平台只占一个股东名额。直接和间接股东人数超过200人会成为企业上市的实质性障碍,因此需要企业格外注意。
虽然今年6月证监会出台的17号公告为试点创新企业开了一道门,有望突破人数限制,但目前实践中还没有成功案例。
1、《关于试点创新企业实施员工持股计划和期权激励的指引》:员工持股计划符合以下要求之一的,在计算公司股东人数时,按一名股东计算;不符合下列要求的,在计算公司股东人数时,穿透计算持股计划的权益持有人数:
(1)员工持股计划遵循“闭环原则”。员工持股计划不在公司首次公开发行股票时转让股份,并承诺自上市之日起至少36个月的锁定期。试点企业上市前及上市后的锁定期内,员工所持相关权益拟转让退出的,只能向员工持股计划内员工或其他符合条件的员工转让。锁定期后,员工所持相关权益拟转让退出的,按照员工持股计划章程或有关协议的约定处理。
(2)员工持股计划未按照“闭环原则”运行的,员工持股计划应由公司员工组成,依法设立、规范运行,且已经在基金业协会依法依规备案。
⭐️典型案例:大连华信计算机技术股份有限公司
反馈意见原文:“发行人及员工持股计划是否涉及200人监管事项,如涉及,请说明具体情况以及是否履行备案等程序、是否合法合规。”
2、员工持股平台中是否存在委托持股、信托持股或其他利益安排。
⭐️典型案例:安徽金春无纺布股份有限公司
滁州欣金瑞智投资管理中心(有限合伙)(以下简称“欣金瑞智”)为安徽金春无纺布股份有限公司的员工持股平台,反馈意见原文:“请发行人补充披露:欣金瑞智的历史沿革,其股东在发行人处所任职务及时间;欣金瑞智向发行人增资时存在未验资情形发生的原因,处理结果,该股东增资的真实性,合法合规性,增资的原因、资金来源,定价依据及公允性;是否存在代持情形或其他利益安排;该事项是否导致发行人股东出资不实,是否对本次发行上市构成法律障碍。”
证监会对于股权激励计划是否影响发行人股权结构稳定性特别看重,包括但不限于:是否存在正在执行的股权激励计划,以及股权激励计划是否会影响股权结构稳定性问题,是否符合《首发管理办法》关于股权清晰、稳定的要求,是否构成本次发行上市的实质性障碍。
03:股份支付的处理
股权激励是否构成股份支付,股份支付中公允价值确定依据、会计处理过程以及对财务报表的影响也是证监会关注的重点问题。特别是对于国内拟上市企业来讲,股份支付的费用其实关乎到能不能使其盈利达标。
在实务中,IPO企业通常通过以下两种方式来完成股权激励行为:
第一,通过对激励对象实行较低价格的定向增发,低于公允价值的差额是企业的一种“付出”。
第二,企业的创始人(即大股东)通过较低的转让价格向激励对象进行股权转让(包括持股平台份额的转让),这种方式似乎是大股东自身的“付出”,与企业无关,实则不然。
上述两种方式本质上同时具备股份支付的两个特征:其一,公司通过股权激励换取了企业员工提供的服务;其二,公司所换取的服务存在一定的对价,即前述“付出”,且该“付出”是可以计量的,即激励对象所支付的“购买成本”与外部PE价格(公允价值)存在的差价。
其实在股份支付相关准则出台之前,是否将股权激励的成本确认在利润表中一度是个有争议的话题。有人认为股东转让给职工股份是股东之间的行为,不应当在报告主体中反映;有人认为公司没有成本,因此不应当确认股权激励费用或成本。但是,随着股份支付交易越来越多和日益普遍,人们发现不确认股权激励成本不能反映交易的实质,以及公司的财务状况和经营成果。
员工行权价格与公允价格之间的差值会体现为公司的费用,如果股份支付数额过高,企业当期的净利润可能无法达到证监会要求,进而影响上市。老K就听说有企业接受了江湖术士的指导,在申报期内大额地股权激励,进而导致利润最终不达标的情况。
针对这个问题潜在的解决办法是更早地实施股权激励计划,在企业公允价值较低的时候让员工行权并记录股份支付费用,有助于缓冲一次性支付对利润的冲击。
04:激励对象的个人所得税
股权激励是否涉及税收风险,是否符合税收法律规定也是证监会审核关注的点之一,境内企业有代扣代缴的义务。
05:境外上市企业股权激励事项
当然,大陆以外的资本市场上,股权激励层面的障碍相对较少,对净利润也没有限制。美国市场以披露为主,期权、限制性股份、限制性股份权益等激励形式都能无缝对接,同时对于上市前已经批准的股权激励计划,无论在上市时间点是否已授予,依然继续有效。香港地区的要求比美国严格一些,在上市之前已经授予的激励股权,上市之后仍然继续有效;但对于未授予的激励股权,上市之后需要符合香港关于上市公司股权激励的规则。对于海外的上市企业而言,资本市场其实不太关注股份支付费用的问题,也没有200人监管的限制。
此外,员工参与境外上市公司股权激励的,需要适用外管局7号文即《国家外汇管理局关于境内个人参与境外上市公司股权激励计划外汇管理有关问题的通知》的规定,该文与37号文《国家外汇管理局关于境内居民通过特殊目的公司境外投融资及返程投资外汇管理有关问题的通知》的区别在于,7号文是上市之后适用的外管规则。
小 结
股权激励计划的重要目的是留住核心人才,从而使公司业绩持续稳定增长,进而上市成功,所以激励计划的业绩考核目标的制定既要符合公司的发展规划,激励管理层、核心骨干们全力投入公司运营,又要保证在更高的要求下,业绩目标能够尽可能实现。
上市的不确定性以及激励计划中历时较长性,也需要我们在设计方案之初就要想好激励权益的动态管理。为了保证激励权益有序地进入与退出,实现权益的合理流转,保障激励对象的收益,需要在激励方案中设计好完整的转让及回购条款,约定好相应转让对象资格、转让价格,如此才能保障激励方案在整个激励有效期内有效运转。
除了上述方面的拟上市公司股权激励的注意点外,还有诸如上市前股权激励与引入战投时机选择的变化等,都需要股权激励方案设计者的全局考虑,如此才能为公司上市之路保驾护航。
做股权,找树林
如果您的企业有任何股权设计、股权布局、股权激励方面的问题,
欢迎您随时咨询专业股权顾问 林老师18578460305
长按添加微信



