股权激励方案设计咨询:一套系统完整的公司股权激励方案

摘要
通过本报告搞清楚股权激励的如下几个核心问题
01资本运作下的股权激励意义
资本运作下的股权激励如何去做,如果公司没有资本运作的预期,让员工去搞股权激励,尤其是搞一些虚拟股忽悠员工最终没啥实际效果,一句话,没有资本运作的股权激励基本等于耍流氓。
02股权激励模式与工具选择
股权激励模式与工具的选择,每个企业行业不同,发展阶段不同,员工的素质和诉求不同,其股权激励模式和工具应有所区别,或者多种工具配合使用
03股权激励的局限性
股权激励只是公司激励体系的中的一种,股权激励不是一个万能药能解决一切问题,做股权激励的同时考虑其他激励方式配合
04股权激励激励对象考虑
股权激励不是做全员激励,而是要对现有的及未来需要招募的核心人员进行激励,能够独挡一面或不可或缺的人是重点激励对象,同时需要考虑激励对象的出资能力与解决方案的结合,真正替激励对象去考虑
05股权激励税收及股份支付
股权激励的过程中可能涉及相关税收,在合法合规的条件下,进行股权激励税收的筹划,有志于未来资本运作IPO的企业需要充分考虑股权激励的股份支付问题,需要提前规划,不要影响公司的IPO
06股权激励的考核
股权激励核心要旨是对预期进行管理,进而激励和提升公司员工的积极性,因此公司在制定的股权激励方案必须要有一套制度与规则,明确激励对象的授予条件,并且通过公司绩效考核,确保相对的公平合理
07股权激励管理与调整
股权激励的管理与后续调整,通过与拟授予对象进行签署股权激励相关协议,并且在核心激励对象离职或新授予对象加入进行调整
08股权激励的宣讲与公司愿景
股权激励方案完成后需要做的一点就是要全员宣讲,让公司员工了解,有欲望才有动力,并且结合公司发展愿景,让激励对象有希望
本报告主要针对非上市企业的股权激励了解与认知、股权激励要不要做、股权激励什么时候做、股权激励怎么做、股权激励怎么管、股权激励相关管理制度与协议等几个方面进行阐述。
本报告核心内容包括如下五个部分

在开始本报告之前有几个重要提示如下:
1【适用企业】:适用于“初创-成长-成熟”不同发展阶段非上市公司股权激励;
2【报告内容】:围绕公司股权主题,重点介绍公司股权设计、公司治理结构、公司激励体系、公司股权激励方案如何制定与落地等几个方面;
3【报告逻辑】:股权激励要不要做--股权激励什么时做--股权激励怎么做--股权激励怎么管-股权激励的制度与协议;
4【重要提示】:本报告仅是针对企业股权激励制定一般规律性总结,其中具体内容并非适用所有企业及企业的不同阶段,同时股权激励制定是有一套科学方法与流程,公司切不可不根据公司具体情况而生搬硬套,草草实施股权激励,由于操作方案不到位进而影响企业后续的可持续发展与资本运作,公司股权激励方案的制定建议由专业人士操作,以免由于股权激励操作不当对公司人员稳定及企业发展造成不利影响。
在开始本报告正式内容之前先给大家介绍两个运用股权激励比较好的案例,一个是时间远一点的《乔家大院》的票号的股权激励;另一个是我们都非常熟知的华为股权激励案例。
案例一:乔家大院的股权激励
大德通票号1889年银股为20股,身股9.7股;而到了1908年,银股仍为20股,身股却增至23.95股。东家拿的是银股,不参与企业具体管理的。具体经营票号的是一群大掌柜和小掌柜,掌柜靠他的经营才能拿身股,每年可以拿到票号的分红。从1889年到1908年20年间,银股的比例虽没变,但由于整个蛋糕做大了,分红总额增大,股东最终所分得的银子大大增加了。


案例二:华为的股权激励
华为2015年年报显示:华为投资控股有限公司是100%由员工持有的民营企业。股东为华为投资控股有限公司工会委员会(持有98.58%)和任正非(持有1.42%)。公司通过工会实行员工持股计划,员工持股计划参与人数为79,563人(截至2015年12月31日),参与人均为公司员工,占公司总人数的45%(华为总人数约17.56万)。华为成立于1987年,1992年销售额超过1个亿,2016年年报显示华为实现全球销售收入5215亿元人民币;净利润370亿元人民币。
2010年,华为内部股票购买价格为5.42元,每股分红2.98元,收益率超过50%(历年峰值);2013年,分红为每股1.47元;2014年每股分红1.9元,2015年每股分红1.95元,2016年每股分红1.56元。
华为的股权激励的演变历程(实股-虚拟股-虚拟股+TUP)

早期(1990-1997),华为公司缺资金、员工缺投资渠道,对股权不了解,华为用实体股权激励获得内部融资,解决资金困难,也留住员工和激发动力
中期(1998-2012),员工对华为公司有一定信任,股权激励逐步由实体股转为虚拟股,扩大股权激励规模,帮助员工申请银行贷款,公司获得大额资金支持,员工获得丰厚收益,华为业绩迅猛发展。
近期(2013-至今),公司资金充裕,逐步推出TUP计划,给员工分利,给公司留权,为未来发展留下空间。
TUP(时间单元计划)
TUP计划实施框架:每年根据员工岗位及级别、绩效,分配一定数量的5年期权,员工不需花钱购买,可获得相应的分红权和增值权,5年后清零,举例:2014年,某员工获得期权5000股,当期股票价值为5.42。2015年,可以获取5000*1/3 分红权。2016年,可以获取5000*2/3 分红权。2017年,可以获取5000股的全额分红权。2018年,可以获取全额分红权,同时对2014年的期权结算,如果2018年股票价值为6.42,则第五年获取的回报是:2018年分红+5000*(6.42-5.42),同时这5000股期权进行清零
01
股权激励大背景
1、《旧唐书》有云:“财聚人散,财散人聚”,这八个字有效揭示了公司老板用人的精髓。
2、2015年《财富》杂志报道:世界500强企业中有85%的企业使用过股权激励,股权激励是重要的激励方式。
3、时代的变迁:由工业时代(核心要素为机器与资本)进入知识经济时代(核心要素为人力资本),对人的依赖性逐步加强,因此对核心人员的股权激励显得更加重要。
4、社会代际更替推动由原有雇佣制到合伙制的转变,目前对于80/90/00后,待遇、感情、事业留人方式已经不是最有效的方法。
5、互联网、高科技企业的股权及期权激励案例示范影响(阿里、华为、腾讯、小米等)
总结:人力资本化、人力资源股权化时代已经来临
02
股权激励的定义与意义
股权激励就是使员工通过获得公司股权的形式,享有一定的经济权利,能够以股东的身份参与企业决策、分享利润、承担风险,从而勤勉尽责地为公司的长期发展服务的一种激励方法。
股权激励的重要意义有两大块,一是通过股权激励进行融智,包括吸引核心人才、留住核心人才、激励核心人才、新老核心人才的更替。二是通过股权激励进行融资,从目前来看,如果需要进行资本运作,让投资机构看上进行投资,公司必须要有完善的治理结构,投资机构投资公司不是投资创始人一个人,而是投资一个团队,因此很多投资机构进行投资时一般有要求公司设置股权激励池。
03
股权激励要不要做
股权激励一直以来都是一把双刃剑,公司的股权激励要不要做,或者操作不当及施行时机不当都会对企业造成不可挽回的损失。因此,不能盲目的选择进行股权激励,需要综合多方面因素考虑才能做出最后的判断。

1
行业属性
智力服务、高科技、互联网等行业更需要股权激励,资金密集、资源垄断行业等行业对股权激励需求较小
2
企业发展前景
行业及企业发展前景不好不建议实施股权激励,CEO的愿景是做生意还是做事业也很关键
3
市场竞争
充分的市场竞争会凸显人才的重要性,国企、垄断性企业实施股权激励的必要性不高
4
人员流动性
区域不同及公司不同代际人员意识的不同,人员流动性差别较大,股权激励要有所差别
5
时机
一家企业不同发展阶段,需要不同的激励方式,什么时机做股权激励有待考虑
一句话,企业股权激励如果没有考虑好或者没有周密的方案,建议不要轻易的去做或者跟核心员工过多承诺,一旦股权激励方案不合理或跟员工承诺太多无法兑现,都对核心员工的稳定性有很大影响。
04
股权激励什么时候做

创业初期:公司初步建立,人才是关键,主要针对合伙人级别的股权激励,往往采取实股股权进行激励
成长期:公司已经迈过初创生存阶段,处于快速增长阶段,是实施股权激励最好的阶段,核心高管给予实股股权,核心技术人员与中层人员可以考虑期权或虚拟股权方式
成熟期:公司已经具有较大规模与行业地位,公司会考虑进入资本市场,上市前需要有一轮股权激励,主要考虑实股股权激励
衰退期:到了高成长之后的衰退期,股权已经没有吸引力了,应该以现金激励为主。
以上企业发展四个阶段非股权激励的方式同样能达到很好的激励效果,比如奖励基金的设定。

初建:创始合伙人团队的搭建,主要在于创始合伙人之间的股权设置,并且考虑预留后续合伙人加入及团队股权激励因素,预留股权一般由大股东所代持为主
天使轮-A轮-B轮融资:投资机构进入公司,一般都需企业做一轮或多轮股权激励计划,实股多为持股平台模式,或期权模式
新三板:挂牌新三板前的股权激励需要综合新三板的股权激励规定及后续IPO一些要求,建议挂牌新三板需要提前将持股平台设立,持股平台比例可以适当放大,以免挂牌后,无法设立持股平台
Pre-IPO轮:上市前的融资及考虑是否再做一轮股权激励,如果做需要考虑股份支付影响公司净利润问题,建议充分考虑股权激励实施对公司净利润影响是否符合IPO申报要求
企业实施股权激励几个关键时点
初创期:创始合伙人股权分配设置,并且充分考虑后续合伙人及团队股权激励股份预留
成长期的一轮或多轮融资期:一方面投资机构进入后的资本方要求,另一方面通过融资给予公司一定估值的体现,有利于给予股权激励对象一个好的预期
新三板挂牌:新三板挂牌也算企业发展一定阶段的对前面成果的总结与规范,以及进入资本市场的开端,挂牌新三板前做一轮股权激励给予做出贡献的员工激励,预留股份以吸引外部人才
被并购:在被并购前,做一轮核心骨干的股权激励,有助于锁定骨干并完成业绩对赌要求
IPO:IPO前做一轮股权激励,给予核心骨干一个交代,并且绑定朝着IPO目标进行奋斗
这一期核心介绍股权激励操作的四大流程与股权激励方案制定五大关注点。
一、股权激励操作的基本流程
股权激励操作实施没有想象的那么简单,拿出一些股权或期权分给核心员工就完事,我们要回到我们为什么要股权激励,做股权激励的目的与意义何在,其实分股权或期权不是目的,通过分的手段达到激励员工进而提升公司业绩和加快发展才是最终目的。因此在股权激励实施的过程需要有一套详细的流程与步骤,充分挖掘核心员工的诉求,制定适合公司发展需要的合理方案,并且签署合法合规的协议,充分保障公司与员工双方的权益,同时可以在公司内部召开一个股权激励动员大会,给公司员工公布与解释股权激励规则与制度,让已获取股权激励的核心员工看到拿到股权或期权的价值,激发斗志、加倍努力,与公司共同实现股权增值,同时让这一期没有获得股权或期权的人员看到股权或期权授予标准与期望,通过自己的努力达到获取公司的股权或期权的标准,真正实现实施股权激励的目的。
一般的股权激励操作流程包括如下图所示的四个方面

调研诊断:需要对公司现有拟激励的核心人员做充分的访谈(也可通过调研问卷辅助了解),了解其对股权激励的了解程度、相关诉求,以及对股权激励定价有什么建议、是否愿意出资、如出资有困难,更愿意接受哪种方式去解决出资问题等。同时需要了解公司现有的股权结构、未来资本运作的规划、公司目前的财务状况(如每年净利润水平、是否有投资机构进入、如有投资估值多少、现有每股净资产多少)。
方案设计:方案的设计是股权激励的核心内容,通过前期的调研诊断及结合公司处的行业、未来资本运作规划、实际控制人一些想法,制定出公司的股权激励的初步方案,初步方案提供给公司核心股东、董事会(如有)等决策层进行讨论商定。股权激励方案的制定按照10D模型,核心包括定目的、定对象、定模式、定载体、定数量、定价格、定时间、定来源、定条件、定机制。
方案实施:前期的股权激励方案通过公司决策层通过后,很重要的一步就是在公司内部召开动员大会,让拟授予对象和未授权对象都清楚公司的股权激励规则,为后续激励对象签署协议打下基础,实际案例中,很多公司在前期没有做会议解释股权激励的内容,直接拿个协议给激励对象去签署,给人感觉很不好,一方面大部分核心员工对股权激励比较陌生,另一方面协议很多条款搞不明白,造成很多员工一脸茫然或认为公司在给自己下套,本来是一件很好的事情结果达不到效果。动员大会是一个必不可少的流程,开完动员大会后留足一定的时间期限(如一周内)让拟激励对象去消化和考虑,有什么问题和疑虑及时提出来,给予解答,后面就是相关协议的签署及缴款及工商层面的变更事宜。
管理优化:很多人认为股权激励的实施完成后就万事大吉,方案的实施完成仅仅是股权激励的开始,后续我们需要对这个方案进行管理与优化,有条件的公司可以成立相关负责小组,初创或小规模企业就由实际控人直接负责,要对股权激励的实施过程中的进行动态调整,如有些激励对象的辞职或新的激励对象的加入,以及每年绩效考核结果对应的股权激励层面的授权标准调整等,以及在原有方案的基础上考虑下一期的股权激励事宜。
二、股权激励方案制定需要关注点
在开始股权激励方案制定的之前,有必要对公司初创股权设计、公司治理结构、公司激励体系构成、公司激励体系有效工具和模式等做一个介绍。
关注点1:初创创始人股权设置与分配
核心的建议如下几点:
01
公司初创创始人原则上不宜超过四人(创始人为2人、3人较为稳定,除非带头大哥具有非常强的号召力和影响力,并且持有绝对控股权)
02
创始人组建公司不应平分股权,股权要有明显的梯次,做到权责利对等,要有带头大哥,并且拿较大的股权
03
创始人分配股权时要充分考虑预留股权激励(设立股权池,前期多为代持)、以及为吸收新的合伙人预留,以及后续融资和资本运作的考虑(控制权问题)
04
初创股权分配要有动态调整机制,根据贡献有个后续动态调整机制(一般较难,避免有些合伙人实力无法胜任公司后续发展,而持有过多股份造成其他贡献人不平衡),中途合伙人退出转让约定。
小米科技案例

小米科技在2010年创立时,规模是含7位合伙人的14人团队,后续王川创始人加入
• 小米科技八大创始人为:雷军、林斌(原Google中国工程研究院副院长,曾参与微软亚洲工程院创建并任工程总监)、周光平(原摩托罗拉中心高级总监,主持设计“明”系列手机)、刘德(原北京科技大学工业设计系主任)、黎万强(原金山词霸总经理)、黄江吉(原微软中国工程院开发总监)以及洪峰(原Google中国高级产品经理)、王川(多看创始人,也是雷军天使的项目,专注于改良Kindle的阅读系统)
• 小米科技成立于2010年,成立之初估值就达到2.5亿美元
关注点2:公司治理结构及控制权问题
在这里主要提醒三个核心的股权比例,67%、51%、34%。
1
67%,拥有绝对控制权
67%:拥有绝对控制权,占到三分之二,能够通过股东大会决议,有权修改公司章程、增资扩股等重大事项,公司章程是除了《合同法》《公司法》之外,能够约束股东权利和义务最重要契约。
2
51%:拥有相对控制权
51%:拥有相对控制权,占比二分之一以上,通过股东大会决议,可以对公司重大决策进行表决和控制:比如制定董事会和高管的薪酬,以及股权激励等。
3
34%:拥有一票否决权
34%:拥有一票否决权:占比大于三分之一,对于股东会的决策,有直接否决权。这是针对67%而相对设定的。
其他几个股权比例可适当关注。如下所示。

关注点3:激励工具与激励方式
公司的激励体系包括物质激励和非物质激励,其中物质激励包括现金和非现金,其中非现金中的中长期激励就是股权激励。公司的激励体系如下图所示。

公司激励的体系应该考虑公司基层、中层和高层不同层次的需求,有效的激励结构是短中长三者结合全面激励体系,如下图所示。

关注点4:目前市场典型的激励模式
以下总结了如下市场集中比较典型的激励模式,主要包括项目跟投、内部孵化、连锁合伙、裂变式创业、并购基金模式、小组制等。
模式1:万科的项目跟投机制

- 项目公司不在母体公司里面分股权,而是在二级公司里面,每个项目万科出一部分钱,外部融一部分资,另外公司内部跟投,三波资金一起投这个项目
- 内部跟投实际上就是解决团队激励的问题。内部跟投有几个方式,首先对每个楼盘项目附了一个上限,第二它里面分了有些人是必须跟投,有些人可以跟投。通过这种方式,这个团队放大了,有资金杠杆,又控制了成本,还解决了这个团队的激励问题
- 把项目做成独立的项目公司,万科提供部分资金,外部资金与内部资金跟投
- 万科引入项目跟投带来的效果:开盘认购率增长4%,获地到首期开工:平均缩短4个月,首期开盘毛利率增长6%,营销费用持续下降
模式2:完美世界的内部孵化制度

- 第一阶段是员工阶段,员工阶段主要是发工资发奖金。
- 第二个阶段是工作室阶段,如果这个公司早期时只是一个产品只是一个思路,只是一个创业思路只有团队,但到出来的产品,而且这个产品本身赚钱的情况下,他们第二个情况下给团队30%的分红权。
- 第三个阶段是项目更成熟的时候,他们会成立一个独立的公司,在公司里头,股权比例可以给到团队30%-49%的股权比例。第一完美世界还是控制这家公司,第二可以合并财务报表。
- 第四阶段是团队特别成熟,有独立的市场价值的时候,这时完美世界做财务投资人,让团队去控股。
模式3:连锁模式合伙人

模式4:芬尼克兹裂变式创业模式
- 首先对你的商业计划书进行评估,然后在公司内部来路演,路演成功的情况下,创业团队、公司母体、公司其他人员都参与投资这个项目。在股权结构上,创业团队占25%的股份,母体公司占50%的股份,公司其他员工参与进来跟投25%的股份。
- 这个模式里面,有一个特别有意思的口号,他们说用钱选出来的,才是德才兼备的人才。
- 在治理结构上,董事会共有三个人,母体公司占两席,项目公司占一席。在利润分红上,50%的利润按照股权比例来分掉,强制分红,这钱必须当年就分掉。30%利润用来作滚动资金,在公司里面留存。剩下的20%主要就是分给中间的运营团队。
模式5:爱尔眼科并购基金模式

- 爱尔眼科是一个上市公司,他们创造了一种方式,就是在上市公司母体之外干这个事情。他们会在全国各地投很多医院,他们的整体结构就是,首先他们会让这个项目的团队以有限合伙的形式参与进来投资眼科医院,爱尔眼科下属子公司当GP,母体公司的核心技术、运营人员一起来投钱,这只是一部分钱,但是更大的一笔钱,主要通过产业并购基金来解决。下面就是投资一个一个的医院,连锁医院
- 这个模式有几个好处:第一它资金杠杆能力很强,因为很多公司缺钱,通过这个模式放大了自己的资金杠杆,自己只投了4.18亿,但是撬动的资金是122亿,借助了外部很多钱一起来投,有他团队的钱,有外部的并购产业基金的钱。第二就是他为这个团队提供了一个创业的平台,大部分的创始人就是我想创业又怕担风险,这种模式就最适合在他们这个模式下面。第三个好处,通过这种方式,就可以快速地扩张。第四个好处,其实因为它是上市公司,最后单个医院运营业绩好的情况下,就会把这个医院全部收购,从而给团队和外部的资本打通了退出通道,做大了市值管理,所以每一方都玩得很嗨
模式6:韩都衣舍小组制
以小组制为核心的单品全程运营体系


关注点5:股权激励仅仅是激励体系中的一种方式,需要充分考虑公司整个激励体系的设计

股权激励10D模型

一定:股权激励的目的
股权激励的目的要明确,不应是赶潮流与模仿,目前有较多中小企业主认为股权激励能够有效激励员工,把自己企业没有做大做强的原因归集到没有做股权激励,草率的实施股权激励,反而达不到效果,因此中小企业主必须搞清公司做股权激励的目的是什么。
不同性质、不同规模的企业,或者同一企业处于不同的发展阶段,他们实施股权激励计划的目的是不一样的:有些企业为了吸引和留住对企业整体业绩和持续发展有直接影响的管理骨干和核心技术人员;有些企业是为了调动员工的工作积极性和潜力,为公司创造更大的价值;有些是为了回报老员工,使他们甘为人梯、扶持新人成长,有些或者是以上几个目的的综合。
具体到企业,应明确实施股权激励计划的目的,这是企业制定股权激励计划的第一要素,也是最重要的一步。明确了目的也就知道了激励计划所要达到的效果,接下来才能够据此选择合适的激励模式,确定相应的激励对象和实施程序。明确实施股权激励计划的目的,很有必要对公司及高管做充分的调研,其中包括高管的深度访谈、关键核心员工调研访谈、其他利益者的调研访谈、必要时借助于无记名的线上调研问卷。
股权激励的制定需要遵守如下几大基本原则:

原则一:为公司战略与业务发展服务,股权激励的核心在于激励未来,其激励的模式与方法要服务于公司发展战略,并且根据具体业务制定合适性的激励模式及对应的考核方式。
原则二:以公司业绩增长为前提,业绩的增长是激励的前提,但业绩不一定是净利润的增长为单一目标,可能会侧重合同订单的签署、销售额的增长、或者其他指标如用户的增长等。
原则三:业绩为导向为主同时兼顾稳定和吸引人才,关键核心人才是公司的核心竞争力,通过股权激励一方面需要激励人才,并且需要稳定人才及吸引外部人才的加盟。以股权激励方式的中长期激励,有助于培养公司人才的当家作主的企业文化,并且对于留住人才起到非常重要作用(跳槽及离职具有较大的机会成本)。
原则四:激励与约束并重,做任何事情都要考虑周全考虑,股权激励在注重激励的同时也是对激励对象的约束,拟激励对象签署股权激励协议后,可获得未来预期收益也同时承担了公司业绩及个人业绩考核承诺及离职惩罚性约定的约束。
原则五:激励实现梯度与差异化,两个方面,一是公司做股权激励不是一次性做完就ok,也是通过这个激励制度持续的激励公司现有人员和未来引进人员,股权激励在公司层面最好通过多批次去实施,让后面的人有机会参与,进而提高激励性。二是针对激励的个人激励数量和规模应该根据岗位和业绩贡献大小拉开差距,而不是很多企业老板认为不好平衡这些老员工的分配就平均分配,在数量和规模的平均的分配反而是最大的不公平,会挫败有贡献和能力的核心人才。正是因为分配的不公平导致很多企业股权激励做完后有不少核心高管的离职,正所谓应了“患不寡而患不均”古话。
原则六:考虑与资本市场对接,股权核心价值在于其股权增值和兑现,公司的股权在进入资本市场基本能实现较大的增值,我们设计股权激励方案需要充分考虑与资本市场对接,如成熟企业在ipo前股权激励需要重点考虑股权激励模式及股份支付的影响等。
二定:股权激励的对象
股权激励的对象应是在公司具有战略价值的核心人才,核心人才是指拥有关键技术或拥有关键资源或支撑企业核心能力或掌握核心业务的人员。公司在激励对象选择层面需要把握宁缺毋滥的原则,对少数重点关键人才进行激励。

公司核心人才一般包括高管、技术类核心人才、营销类人才等,如下图所示,应根据公司行业属性和公司具体岗位重要性做具体化区分。

核心人才评估:利用企业人才模型,从人员的岗位价值、人员的素质能力水平和人员对公司的历史贡献三个角度进行评价。其中岗位价值是评估最重要的因素,建议占比50%,素质能力代表未来给公司做贡献的可能性,建议占比30%,历史贡献也需要考虑不要让老员工心寒也是给现在员工做出榜样,注重历史的贡献,建议占比20%。

具体到评估工具可用打分制进行数量化衡量,如下图所示。

拟定分数标准,人才价值分数得分高于该分数标准的人员可以进入股权激励计划,成为激励对象。

三定:股权激励的模式
基于中长期激励方式的工具大致有两大类,一是现金类,主要包括奖励基金和虚拟股权。二是股权类,主要包括实际股权和期权。如下图所示。

激励模式与工具一:奖励基金
奖励基金:公司当年初与当年末形成的净资产增值或该年度净利润额按超率(额)累进原则提出其中一部分作为奖励基金,以现金形式奖励给激励对象。

激励模式与工具二:实股(限制性股权)
激励计划中的实股一般是有限责任公司(包括股份有限公司)的实际股权,该等股权代表着其持有者(即股东)对公司的所有权,这种所有权是一种综合权利,如参加股东会、投票表决、参与公司的重大决策、收取股息或分享红利等,但对该等股权的处置权存在转让时间与转让对象的限制,这部分实股激励在操作上一般通过合伙企业进行间接持股,其股东权利及退出存在较大的限制性。
激励模式与工具三:期权
期权:是指公司授予激励对象在未来一定期限内以预先确定的价格和条件购买本公司一定数量股权的权利。激励对象有权行使这种权利,也有权放弃这种权利,但不得转让、抵押、质押、担保和偿还债务。
激励模式与工具四:虚拟股权
虚拟股权:虚拟股权是指公司在期初授予激励对象名义上享有股份,而实际上没有表决权和剩余分配权,不能转让,仅享有持有这些股份所产生的一部分收益,其中收益分如下三种方式。

股权激励主要三种模式和工具优缺点比较

股权激励模式和工具的选择
股权激励的模式和工具主要由如下几种,在选择的时候需要根据企业内外部环境条件和所要激励的对象不同,结合各种激励模式的作用机理,充分关注股权激励中存在的问题,初步选择适合企业实际、有效的几种激励方法,以备筛选:实股、限制性股权、期权、虚拟股权、奖励基金等。
具体到某家企业,应在详细研讨的基础上,综合考虑(但不局限)如下几种因素,选择激励模式:
企业的性质:上市公司或非上市公司;股份公司或有限责任公司
激励对象:如果激励对象是经营者和高级管理者,可能期股、业绩股票和股票期权比较合适;如果激励对象是管理骨干和技术骨干等重要员工,可能选用限制性股票和业绩股票比较合适;如果激励对象是销售人员,业绩股票和延期支付时比较适合的方式。
- 原有股东的意愿
- 公司未来的发展潜力
- 激励成本
- 激励和约束的平衡
- 未来资本运作需求
如下图所示,可以总公司层面和子公司或事业部层面实施不同的激励方式。

四定:股权激励的载体
基于实股和期权主要有3种不同持股方法。

其中设立壳公司,可以通过设立有限责任公司、股份有限公司或有限合伙企业三种不同的壳公司。

股权激励的载体的选择一个重要考虑因素就是未来资本运作后的税收因素,如下图所示。公司在上市前进行的股权激励的税负成本,主要包括公司整体变更设立股份公司时的税负成本、取得上市公司现金分红的成本和上市后退出时的税负成本。

实践中多数采用有限合伙企业为持股平台。
工作实践中,越来越多的企业采用有限合伙企业作为股权激励持股平台,主要优势为:
一是降低税负(相对于公司而言),降低自然人股东的税负(相对于公司而言),虽然税法规定是5-35%,但实务中可以按20%来变通。
二是股权稳定性较好,保持被投资企业股权稳定,不致因员工离职等原因导致目标企业股权频繁变更。
三是有利于实际控制人保持控股地位,实际控制人可以担任有限合伙企业普通合伙人,因有限合伙企业不以出资额的多少行使权利,有限合伙人只有收益权,没有决定权,保证了普通合伙人最大限度地行使权利。
四是通过合伙企业约定激励人员的进入与退出,方便管理与约束。可以通过入伙条件和退伙条件对股权转让作出约定,更方便地限制和管理有限合伙人的股权变动,而不影响目标公司的股本结构。
五定:股权激励的数量
主要分为两个方面数量的确定,一是公司股权激励总量,核心需要考虑分批次激励数量和预留数量。二是股权激励的激励对象个量,即每位激励对象可获得的激励额度,根据“二八定理”,核心对象重点激励,真正做到激励的的公平性,避免大锅饭或搭便车现象。总量不是个量的简单加总,个量不是总量的简单分配,量的确定是个双向过程,关系股权激励效果与成败。
股权激励的总量确定方法
第一种方法:通常较为实用的方法直接确定一个比例,根据企业自身特点,目前的估值水平、CEO的分享精神、同行竞争对手的激励水平等因素来确定股权激励的总量。根据业界通常的比例为10-30%,15%是个中间值。
第二种方法:以员工总薪酬水平为基数来确定股权激励总量,股权激励总价值=年度总薪金支出×系数 ,其中系数可根据行业实践和企业自身情况来决定。采用股权激励总量与员工总体薪酬水平挂钩的方式,使企业在股权激励的应用上有较大的灵活性,同时又保证了激励总量与企业的发展同步扩大。
股权激励总量的确定需要考虑以下因素
总量确定与大股东控制力的关系;总量确定与公司引入战略投资人、上市的关系。
公司规模越大、发展阶段越高,持股比例越小,反之则持股比例越大
总量需要部分考虑预留未来新进或新晋升员工
股权激励个量的确定
激励的原则不仅考虑公司发展和行业特点,还需要考虑激励对象的中长期薪酬比例。

个人股权激励数量具体原则灵活把握,企业处于初创期,人数较少建议直接判断法,简单明了,企业处于成熟期,人数较多可以考虑用分配系数法,通过数据的测算有助于确保公平公正。
个人股权激励数量的的确定,需要考虑未来预留的数量,并且充分考虑分批次给予。
核心经营团队激励数量不少于激励总额的60%,第一责任人不少于激励总额的20%。



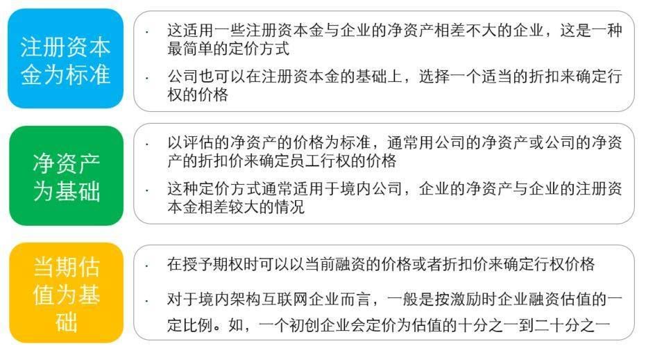
六定:股权激励的价格
不同模式和工具的股权激励的价格有所不同。

价格的制订决定最终的激励效果是否能够实现以及激励力度问题:


股权激励的价格一般以注册资本金价格或净资产价格为主。
七定:股权激励的时间
股票期权:行权限制期原则上不得少于1年,行权有效期不得低于3年,有效期内匀速行权。
实际股权:禁售期不少于1年,禁售期满原则上采取匀速解锁,解锁期不低于3年。
说明:股权激励计划的实施周期在3-5年以上,真正体现长期激励。
概念辨析:股票期权计划包含授予、(分期)行权、转让三个主要环节,主要的约束集中在授予后至转让前持有期权的阶段;限制性股票包含授予、(分期)转让两个环节,主要的约束集中在授予后至转让前持有股票的阶段。
重要提示:对于非上市公司,原则上股权不流向市场。
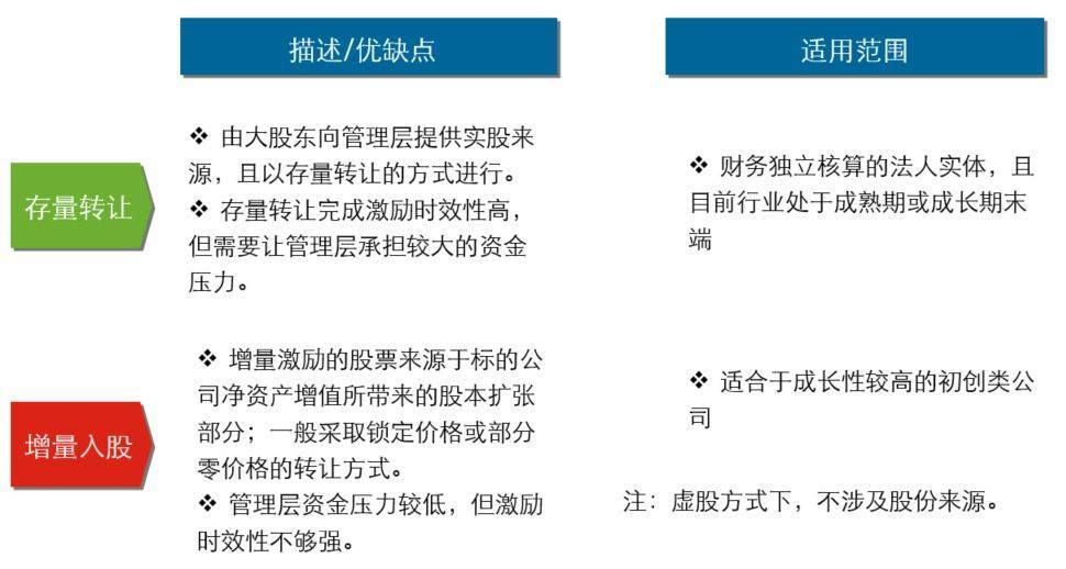
八定:股权激励的来源

对于非上市公司来说,虽然没有二级市场可供回购股份来用于股权激励,但相对的,非上市公司同时也没有上市公司的诸多监管限制,股权激励的操作比较简单。只要原有股东协商一致,符合《公司法》的要求就可以。这是非上市公司实施股权激励的一个很重要优势。非上市公司激励股权的来源渠道主要有以下三个:

股权激励的资金来源

九定:股权激励授予条件与行权条件
条件包括确定股权的授予条件和行权条件。
授予条件是指激励对象获授期权时必须达到或满足的条件。他主要与激励对象的业绩相关,只要激励对象达到业绩考核要求,企业就授予其股权,反之不授予。
行权条件是指激励对象对已经获授的期权行权时需要达到的条件。他除了需要激励对象的资格必须符合要求外,还要公司的主体资格必须符合要求。只有这两者都符合企业的要求了,激励对象才可以行权、获赠或者购买公司股票,否则行权终止。
股权激励授予条件与行权条件-业绩考核

评价的一个重要功能就是导向作用,如果在公司业绩评价过程中完全看财务指标,就免不了产生短期行为和弄虚作假。这里,必须区分开“内部(个体)考核”和“外部(整体)考核”的概念范畴。

十定:股权激励的机制
股权激励计划的设计实施是一个系统的工程,在设计好上述的要素后,还应该制定出一系列相应的管理机制,来保证股权激励的有效实施,该管理机制主要包括:
• 股权激励计划的管理机制(包括股权激励制度、管理机构设置、签署股权激励协议约定、退出机制约定等)
• 股权激励计划的调整机制
• 股权激励计划的修改机制
• 股权激励计划的终止机制等
入股容易、退股难:重点在于退股机制的设置,如何防范制度催生小人 、如何防范躺在股份上睡觉。
设立内部股权管理机构,制定股权管理办法,发生股权变动时按股权管理办法进行操作,可实现持股人员的股权转让和退出,框架性原则如下,详细内容由股权管理办法约定。

10D模型的总结
1定:目的,充分调研,明确激励目的,并且掌握股权制定的一些基本原则。
2定:对象,激励核心人才,掌握二八原则,形成明显的激励梯度
3定:模式,现金(现金奖励基金)和股权两类,多采用实股、期权和虚拟股权三大类
4定:载体,主要分为个人、信托和壳公司三大类,壳公司一般采用有限合伙企业形式
5定:数量,数量分为总量和个量,其中总量一般为10-30%之间,核心团队个量一般超过总量60%
6定:价格,价格一般采用注册资本金依据、净资产、融资估值折扣等三种方式
7定:时间,一般为中长期,3-5年是个比较合适的时间周期
8定:来源,主要有原股东转让、预留股份、增资三种来源
9定:条件,股权激励的授予和行权的条件,其中业绩考核为关键条款
10定:机制,建立一套的完善的股权激励管理体系,重点在于股权激励的退出机制
股权激励的管理机构
前面提到,股权激励的方案的制定与实施不是一次性,需要有专门的机构或人员持续地对股权激励的方案与制度进行持续的改进。一般来讲,具有一定规模的公司需要专门设立委员会对股权激励进行管理,该委员会隶属于薪酬与考核委员会股权激励小组,日常事务由秘书处执行。规模较小的公司,由公司董事长及总经理牵头,人力资源部门配合组成的股权激励管理小组。

股权激励的考核
股权激励本身就是具有激励与约束双层属性,因此建立公平公正的考核机制才能真正发挥股权激励的激励效果。
通过考核能达到如下三个主要目的:
相关利益人的保护:通过考核,避免在股权激励中的搭便车现象,做到公平公正,避免较多的抱怨,做到对有能力对公司有贡献和业绩的人拿到应该的利益。
分责任:经营业绩目标的确定,需要通过考核机制分配到具体相关人员,考核相关利益人的目标与责任完成情况来决定股权激励的分配数量。
留退路:没有一套考核体系,无法定量明确哪些人在吃大锅饭,能力无法跟上公司和团队的发展,通过一定的周期的考核结果提供给公司有哪些无法胜任工作的拟激励对象,进而实施股权激励的调整或退出。

其中考核体系可以分为公司层面和个人层面,如下图所示。

企业总体的绩效指标体系主要由公司层面的绩效指标、部门层面的绩效指标以及个人层面的绩效指标所构成


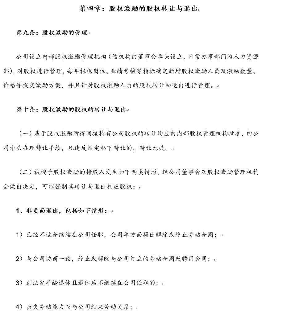
股权激励的股权的转让与退出
(一)基于股权激励所得间接持有公司股权的转让均应由内部股权管理机构批准,由公司牵头办理转让手续,凡违反规定私下转让的,转让无效。
(二)被授予股权激励的持股人发生如下两类情形,经公司董事会及股权激励管理机构会做出决定,可以强制其转让与退出相应股权:
1、非负面退出,包括如下情形:
1)已经不适合继续在公司任职,公司单方面提出解除或终止劳动合同;
2)与公司协商一致,终止或解除与公司订立的劳动合同或聘用合同;
3)到法定年龄退休且退休后不继续在公司任职的;
4)丧失劳动能力而与公司结束劳动关系;
5)死亡或宣告死亡的;
2、负面退出,包括如下情形:
1)违反国家有关法律、行政法规或《公司章程》的规定,给公司造成重大经济损失;
2)因犯罪行为被依法追究刑事责任;
3)未经公司同意,个人单方面终止或解除合同、个人不再续签等恶意离职情形的;
4)侵占、挪用、贪污、抢夺、盗窃中心财产或严重渎职给公司造成重大损失的;
5)违反公司保密制度,擅自泄漏公司商业秘密和保密信息(包括但不限于公司业务、经营、客户、技术资料和信息泄漏给他人),给公司造成重大损失的;
6)违反竞业禁止原则,损害公司利益,给公司造成较大经济损失的;
7)侵害公司知识产权或商誉,给公司造成较大经济损失或恶劣影响的;
8)从事其他违法、违规和有严重违反公司规章制度或劳动合同行为的;
9)公司董事会决议确定其他情形。
股权激励的股权的转让与退出价格确定
持股人如发生如上两种情形的股权退出,股权转让价格按如下方式确认:
(一)若为非负面退出情形的,公司有权选择转让价格为“届时账面净资产价格”,或“双方协商退出价格”;
(二)若为负面退出情形的,公司有权选择转让价格为“1元总价格”或“原出资总额价格,根据具体情况由公司董事会商定。
股权激励的制度与规则
股权激励部分相关制度与协议名称

专题1:股权激励相关税负
2016年9月1日颁布实施的《关于完善股权激励和技术入股有关所得税政策的通知》(财税[2016]101号)(新政策)
老政策:在期权行权、限制性股票解禁以及获得股权奖励时,按照股票(股权)实际购买价格与公平市场价格之间的差额,按照“工资、薪金所得”项目,适用3-45%的7级超额累进税率征收个人所得税;在个人转让上述股票(股权)时,对转让收入高于取得股票(股权)时公平市场价格的增值部分,按“财产转让所得”项目,适用20%的比例税率征税。
新政策:员工在取得股权激励时可暂不纳税,递延至转让该股权时纳税;股权转让时,按照股权转让收入减除股权取得成本以及合理税费后的差额,适用“财产转让所得”项目,按照20%的税率计算缴纳个人所得税。

新政策激励对象限制条件
Ø须经公司董事会或股东(大)会决定
Ø技术骨干和高级管理人员
Ø人数累计不得超过本公司最近6个月在职职工平均人数的30%
按照公司近6个月全员全额扣缴明细申报“工资薪金所得”项目的平均人数确定,即按股票(权)期权行权、限制性股票解禁、股权奖励获得之上月起前6个月的平均人数计算。
专题2:拟IPO企业股权激励制定关注点

关注点1:股权稳定性
• 总的原则是在申报后不得有影响股权清晰稳定的安排,这是《首发管理办法》和《创业板首发管理办法》的基本要求
• 对拟上市企业层面实施的股权激励是否执行完毕的基本判断标准是看其后续安排是否影响到企业股权的清晰和稳定。
• 在控股股东或员工持股平台层面实施的股权激励可以对被激励对象进行各种各样的限制,包括禁止转让、收益上缴、由实施股权激励的主体进行股份回购。
• 在拟上市公司层面实施的股权激励在申报前可以有限制转让,控股股东、实际控制人回购、收益上缴等多种安排,但在申报后不得有影响股权清晰稳定的条款,但可以约定禁止转让、收益上缴等不影响到公司股权稳定的安排。
关注点2:股份支付
• 员工入股、供应商、客户等低于公允价值入股适用股份支付的会计处理,可能对公司当年的盈利造成较大影响,进而可能影响公司IPO发行的业绩条件
• 考虑激励的时间、比例、价格,充分测算股份支付对业绩的影响

关注点3:股权激励成本
• 持股载体:个人、有限责任公司、合伙企业(退出时税收不同)
• 方式:增资、转让
• 入股价格
关注点4:IPO申报前、IPO申报期间、IPO发行后三个阶段协议约定
附录1:股权激励注意事项
1、初创合伙人不宜超过四人,股权切记不宜平分,需要有带头大哥(控股权)
2、合伙人设计股权结构时建议预留股权激励池
3、合伙人股权要有退出机制
4、外部兼职人员不宜持有较高比例股权,投资人不宜控股
5、不建议给短期资源承诺者发放过多股权
6、充分考虑配偶股权的稳定性,提前签署好离婚的股权分配协议
7、股权激励,不是福利,也不是奖励,不宜成大锅饭、不建议做全员激励
8、股权最好让员工购买而不要轻易赠送
9、自古“不患寡而患不均”,要做到股权激励发放标准相对公平合理,同时发放标准需要公开
10、真正做到拿到股权激励的被激励,没拿到的股权激励的可预期
11、需要让员工有参与感,并且属于自愿参与,让员工有主动选择权,而不是被动选择
12、股权激励方案制定好,需要在公司内部做动员启动大会,让员工充分理解,激发积极性
13、股权激励的制定需要全盘综合考虑企业进入资本市场影响性
14、股权激励是基于业绩考虑设立,需要充分的与业绩挂钩
15、为规避法律纠纷,在推行股权激励方案前应事先明确退出机制
16、股权激励的方案制定需要充分调研,每家公司都具有特殊性,切不可照搬模板
17、为保正股权激励方案制定的公平性和说服力,可由第三方(如律师)来制定
做股权,找树林
如果您的企业有任何股权设计、股权布局、股权激励方面的问题,
欢迎您随时咨询专业股权顾问 林老师18578460305
长按添加微信



